Propojení Civil NX a GTS NX při návrhu mostu

    Datum webináře:

  • 2025-11-18T12:00:00.0000000Z

Obsah webináře

  • Interakce konstrukce s podložím (SSI)
  • Stanovení tuhosti pružin na pilotách zadaných v Civil NX
  • Propojení Civil NX a GTS NX pomocí API (NX Interact)
  • Komplexní model mostu v GTS NX

Přednášející

Martin Pernica
Martin Pernica Konzultant
IDEA StatiCa
Pavlína Lakatosová
Pavlína Lakatosová Produktová inženýrka
IDEA StatiCa
Vojtěch Krejzar
Vojtěch Krejzar Geotechnik
GEOSTAR, spol. s.r.o.
Na webináři bude představeno řešení interakce mostní konstrukce s podložím (tzv. SSI) pomocí propojení softwarů midas Civil NX a GTS NX. Budou vysvětleny dvě dílčí metody výpočtu a stručně ukázán způsob tvorby modelů spolu s popisem zásadních problémů.

Metoda SSI (Soil-Structure Interaction) řeší vzájemné působení mezi podložím a konstrukcí. V praxi to znamená, že tuhost podloží ovlivňuje chování konstrukce (např. průhyby, napětí), a zároveň konstrukce mění napjatost a přetvoření v zemině. Typické použití metody SSI je při založení mostních pilířů a opěr, při analýze rozpěrákových a integrovaných mostů, opěrných zdí, tunelů a dalších podzemních staveb. Metodu SSI je vhodné použít v případě, kdy vlivem přetváření podloží bude docházet k redistribuci vnitřních sil v konstrukci nebo spolupůsobení se zeminou je rozhodující pro návrh, zejména pak v případě dynamického zatížení (zemětřesení). Pomocí řešení SSI lze rovněž dosáhnout méně konzervativního, a tedy ekonomického návrhu konstrukce.

inline image in article

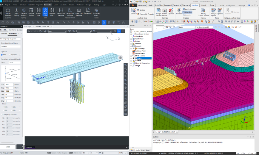
Na webináři budou vysvětleny a na praktických ukázkách ukázány dva přístupy - nepřímá (Substructure method) a přímá (direct method) metoda. V nepřímé metodě je interakce s podložím simulována soustavou pružin o dané tuhosti, kterou lze stanovit různými metodami a přístupy (nejčastějí známý parametr kh). Pomocí propojení mezi výpočetními softwary Civil NX a GTS NX lze tuhosti pružin získat iterací pomocí analýzy podloží metodou MKP. Metoda je hojně využívaná v běžné inženýrské praxi při analýze mostních konstrukcí. 

inline image in article

Druhým přístupem je přímá metoda, která uvažuje podloží a konstrukci jako jeden celek. Celý systém konstrukce-podloží je zde modelován a analyzován společně v jednom kroku. Podloží je modelováno jako 3D (případně 2D) kontinuum, k čemuž je nezbytné použití numerických metod (MKP).

inline image in article

Stanovením odezvy podloží pomocí 3D modelu lze na rozdíl od běžnějších metod zohlednit skutečné uspořádání geologických vrstev v podloží, specifické mechanické vlastnosti zemin či skupinový účinek pilot. Použitím přímé metody, připustíme-li vyšší nároky na modelování, navíc odpadá nutnost iteračního procesu a je určena skutečná redistribuce vnitřních sil. Obě metody jsou v jednodušších případech zaměnitelné, ve složitých případech se bez přímé metody neobejdeme. Nakonec je volba přístupu k řešení interakce na projektantovi, který musí přihlédnout k náročnosti konstrukce a případným rizikům zanedbání celého jevu.

Záznam webináře