Verbindingsontwerp van een buisvormig 3D-frame (EN)

Dit artikel is ook beschikbaar in:
Leer hoe je IDEA StatiCa Connection gebruikt om een stalen buisverbinding te ontwerpen en te controleren.

1 Nieuw project

Start de applicatie IDEA StatiCa Connection(download de nieuwste versie). Maak een nieuw project door de geometrie te selecteren die het dichtst bij het gewenste ontwerp ligt. Selecteer de gewenste staalsoort (S355) en de ontwerpcode (EN). Je kunt ook de naam en beschrijving van het project invullen.

Omdat er niet direct een geschikte template is, gebruiken we alleen het lege project met voorgedefinieerde geometrie. Druk daarom op de knop Create blank design .

inline image in article

2 Geometrie

  1. Begin met het aanpassen van de geometrie van de verbinding. Rechtsklik op de doorlopende balk in de 3D-scène (of gebruik de knop in de lijst met eigenschappen) opent het contextmenu met alle beschikbare acties voor de balken. Gebruik de penknop om de bestaande doorsnede te bewerken.
inline image in article

Open de bibliotheek en selecteer de doorsnede PIPE310XS. Bevestig met OK.

inline image in article

Wijzig de naam van de staaf in C1 met behulp van de rechtermuisknop.

inline image in article

En wijzig het geometrische type van C1-element van doorlopend in beëindigd.

inline image in article

Maak gebruik van het voorbereide element en kopieer het: Klik met de rechtermuisknop op het item C1 in de lijst met entiteiten en selecteer de opdracht Copy.

inline image in article

Hernoem het nieuw toegevoegde element naar C2 en stel de richting (beta) in op 180°.

inline image in article

Ga verder met de wijziging van de doorsnede op de diagonalen.

Klik met de rechtermuisknop op het element D in het 3D-venster en kies pen om de doorsnede te wijzigen. Selecteer de doorsnede van PIPE 152STD.

inline image in article

Hernoem het element in D1 en wijzig de eigenschappen zoals in de onderstaande afbeelding.

inline image in article

Ga verder met het tweede diagonale element. Gebruik de plusknop om een nieuwe doorsnede te definiëren en kies PIPE 254STD uit de bibliotheek.

inline image in article

Wijzig de naam van het element in D2.

inline image in article

Voeg nu nog een element toe - je kunt dit doen met de knop new Member in het bovenste lint.

inline image in article

Nu kun je de eigenschappen van het nieuwe M6 element wijzigen: doorsnede: PIPE 152STD, beta = -90 °, gamma = 0.

inline image in article

3 Belastingseffecten

Ga verder met de belastingseffecten. Er is automatisch één belastingseffect toegevoegd. Je moet alle interne krachten invoeren in de tabel. De optie Belastingen in evenwicht is automatisch ingeschakeld. Je kunt de waarden handmatig invoeren of de waarden uit de volgende tabel kopiëren+plakken.

Kopieer de waarden van hier:

N [kN]Vy [kN]Vz [kN]Mx [kNm]My [kNm]Mx [kNm]
509212270-1600
-6300000
-8400000
537-21-1130-1630
4200000

Plak de waarden met de knop XLS Import. Selecteer het vakje Bestaande lasteffecten vervangen.

inline image in article

De krachten zijn toegepast op het model en het is klaar om ontworpen te worden.

inline image in article

4 Ontwerp

We combineren de template uit de Connection Library met extra productiebewerkingen.

Begin met een rechtermuisklik op het element C1 in de 3D-scène. Kies het commando Verbinden met uit het contextmenu.

inline image in article

Kies nu het tweede element om mee te verbinden (element C2).

inline image in article

De Connection Library wordt geopend met geschikte sjablonen om te kiezen. Selecteer de parametrische template zoals hieronder:

inline image in article

Bevestig het materiaal in de conversietabel.

inline image in article

De template is toegepast en je kunt de eindplaat PP1 zien. Omdat we meer parameters moeten aanpassen dan de parametrische sjabloon toelaat, zullen we de template exploderen .

inline image in article

Definieer de eigenschappen van de PP1 fabricagebewerking zoals in de figuur hieronder.

inline image in article

Verbind de andere elementen met de Snede bewerking (Cut).

inline image in article

Wijzig de eigenschappen van de bewerking CUT1. Volg de onderstaande figuur:

inline image in article

Nu kun je gebruikmaken van de al gedefinieerde bewerking en er een kopie van maken door met de rechtermuisknop te klikken en de opdracht Kopiëren te kiezen.

inline image in article

Wijzig de eigenschappen van de bewerking CUT2 volgens de onderstaande figuur:

inline image in article

Kopieer de CUT2 bewerking en verander de eigenschappen van de CUT3 volgens de figuur:

inline image in article

De laatste stap in het ontwerp van de joint is het kopiëren van de CUT3. Wijzig de eigenschappen van de CUT4 volgens onderstaande figuur:

inline image in article

Het model is compleet en klaar om berekend te worden.

5 Berekening en controle

Start de berekening door op Berekenen in de ribbon te klikken. Het rekenmodel wordt automatisch gegenereerd, de berekening op basis van CBFEM wordt uitgevoerd en we zien de samenvatting van de resultaten.

inline image in article

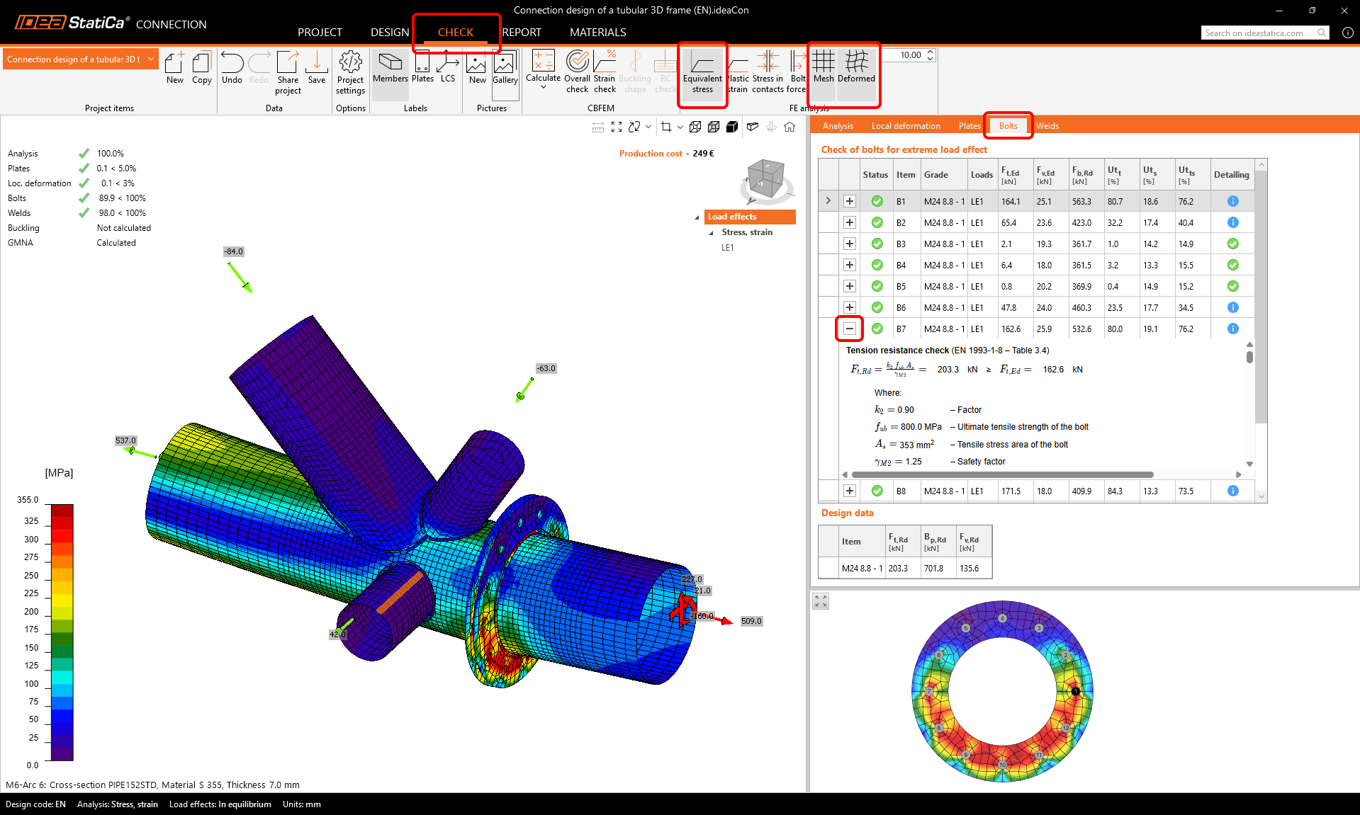
Kies het tabblad Controleren en schakel de weergaven Equivalente spanning, Mesh en Vervormd model in. U kunt ook door de gedetailleerde resultaten bladeren, bijvoorbeeld voor bouten ; om de gedetailleerde resultaten te zien, bijvoorbeeld voor bout B7, vouwt u de regel uit.

inline image in article

6 Rapport

Ga ten slotte naar het tabblad Rapport en druk op Genereer. IDEA StatiCa biedt een volledig aanpasbaar rapport om af te drukken of op te slaan in een bewerkbaar formaat.

inline image in article

Je hebt een stalen buisverbinding ontworpen, geoptimaliseerd en gecontroleerd volgens de Eurocode (EN).

Voorbeeldbestanden

Wil je je vaardigheden verbeteren? Bezoek onze campus

Leer hoe je IDEA StatiCa effectief gebruikt met onze e-learningcursussen die je zelf kunt volgen

GERELATEERDE INHOUD