Collegamento BIM di Tekla Structures per la progettazione delle connessioni (EN)

Questo articolo è disponibile in:
Seguendo questo tutorial passo dopo passo, imparerete a progettare e verificare un collegamento strutturale in acciaio utilizzando il collegamento BIM tra Tekla Structures e IDEA StatiCa.

Come attivare il collegamento

IDEA StatiCa integra i collegamenti BIM nelle soluzioni FEA/BIM durante la sua installazione. È possibile controllare lo stato e attivare altri collegamenti BIM per i software installati successivamente nel programma di installazione dei collegamenti BIM.

Si noti che alcune soluzioni FEA richiedono ulteriori passaggi per attivare completamente il loro collegamento BIM a IDEA StatiCa.

Apri IDEA StatiCa e naviga nella scheda BIM. Clicca su Attiva il tuo collegamento BIM... (Activate your BIM link...).

inline image in article

Potrebbe apparire la notifica "Vuoi consentire a questa applicazione di apportare modifiche al tuo dispositivo?"; in tal caso, confermare con il pulsante .

Installare il collegamento BIM per il software selezionato (se trovato). La schermata indica anche lo stato di altri collegamenti BIM eventualmente già installati (Intalled).

inline image in article

Scaricare il progetto allegato e aprirlo in Tekla Structures.

Il collegamento BIM viene integrato automaticamente. È possibile trovarlo nella barra multifunzione superiore sotto IDEA StatiCa -> Checkbot. Si aprirà l'applicazione Checkbot.

inline image in article

Selezionare l'opzione Nuovo con il tipo di progetto Acciaio e il codice di progetto IT. Selezionare quindi Crea progetto.

inline image in article

Il nuovo progetto Checkbot è pronto per importare le connessioni da Tekla Structures.

inline image in article

Importa

Nell'applicazione Checkbot, fare clic sul pulsante Uno nella barra multifunzione superiore.

inline image in article

Quindi, nel modello delle strutture Tekla, segui i seguenti passaggi:

  • Seleziona la posizione del nodo che rappresenta il centro del collegamento.
  • Seleziona le membrature relative al giunto. In questo caso, sono stati selezionati nell'ordine della sequenza di costruzione: il primo sarà impostato come membratura resistente nell'applicazione Connection. Conferma con la barra spaziatrice.
inline image in article
  • Seleziona quindi tutti le componenti della connessione (bulloni, saldature, piastre, ecc.) trascinando il mouse dall'angolo superiore destro a quello inferiore sinistro e conferma con la barra spaziatrice.
inline image in article

In questo modo, tutte le parti selezionate della struttura verranno importate in Checkbot, con le stesse coordinate, orientamenti e dimensioni delle sezioni del modello BIM. Il centro del giunto viene specificato dall'utente in base all'intersezione delle membrature.

Potrebbe apparire la notifica"Vuoi importare anche le saldature consigliate?". Poiché tutte le saldature sono state create nel modello BIM, seleziona il pulsante No.

inline image in article

Si noti che l'area di lavoro 3D è progettata per mostrare una panoramica della struttura importata e non una vista dettagliata delle connessioni effettive.

inline image in article

Un'altra opzione è quella di eseguire l'importazione massiva (Bulk). È più veloce, ma si noti che la numerazione dei nodi e delle membrature potrebbe essere diversa, il che influirebbe sulla corretta importazione XLS degli effetti di carico e dell'equilibrio nel giunto.

inline image in article

Selezionate le colonne interne con controvento, assicurandoti di selezionare anche tutte le componenti della connessione (bulloni, saldature, piastre, ecc.). Tracciare l'area di selezione dall'angolo in alto a destra a quello in basso a sinistra.

inline image in article

Dopo aver selezionato tutte le componenti della connessione, conferma la selezione con la barra spaziatrice. Il centro del giunto viene creato automaticamente dal software in base all'intersezione dell'elemento.

inline image in article

Per diverse soluzioni FEA/BIM, è possibile importare in Checkbot anche connessioni multiple. Invece di selezionare un nodo e le membrature collegate, è possibile selezionare più nodi e membrature contemporaneamente utilizzando i metodi di selezione dell'applicazione.

A causa del possibile consumo di tempo, si consiglia di non importare tutte le connessioni contemporaneamente, ma di creare le connessioni in modo incrementale.

Geometria

Le impostazioni delle membrature sono importate da Tekla Structures. È tuttavia possibile modificare il profilo della sezione e l'eccentricità dell'asse di qualsiasi membratura nella parte destra della schermata del Checkbot, ma questo interromperà il collegamento con l'applicazione BIM in questa sessione, a meno che non venga sincronizzato di nuovo.

Nell'elenco degli elementi del progetto sotto Connessioni e con una connessione evidenziata in Checkbot, è possibile fare clic con il tasto destro del mouse e selezionare Apri o fare clic sul comando della barra multifunzione Apri per avviare la progettazione, la verifica secondo codice e la creazione delle relazioni.

inline image in article

La connessione importata viene aperta nell'applicazione IDEA StatiCa Connection.

inline image in article

Al momento abbiamo notato che nel modello mancano alcune saldature, ma non c'è da preoccuparsi, perché è possibile correggerle utilizzando la funzione 'Controlla saldature mancanti'.

inline image in article

Selezionate tutte le caselle come mostrato nell'immagine seguente e fate clic su OK.

inline image in article

Effetti dei carichi

Scarica il foglio Excel allegato con gli effetti del carico e aprilo. Seleziona le celle contenenti i valori delle forze interne nella tabella e copiali (Ctrl + C).

inline image in article

Quindi, in IDEA StatiCa Connection, seleziona il pulsante Importa XLS nella barra multifunzione superiore.

inline image in article

Fai clic con il tasto destro del mouse, seleziona la prima cella e incolla (Ctrl + V) i valori delle forze interne.

inline image in article

È necessario che l'ordine delle righe e delle colonne della tabella Excel sia lo stesso della tabella degli effetti di carico nell'applicazione IDEA StatiCa Connection. Se le righe o le colonne vengono scambiate, si otterrà un'immissione errata delle forze interne sulle membrature.

inline image in article

Progetto

Nel nostro modello di connessione importato, possiamo notare che alcune saldature sui tubi sono state importate in modo errato e devono essere corrette.

inline image in article

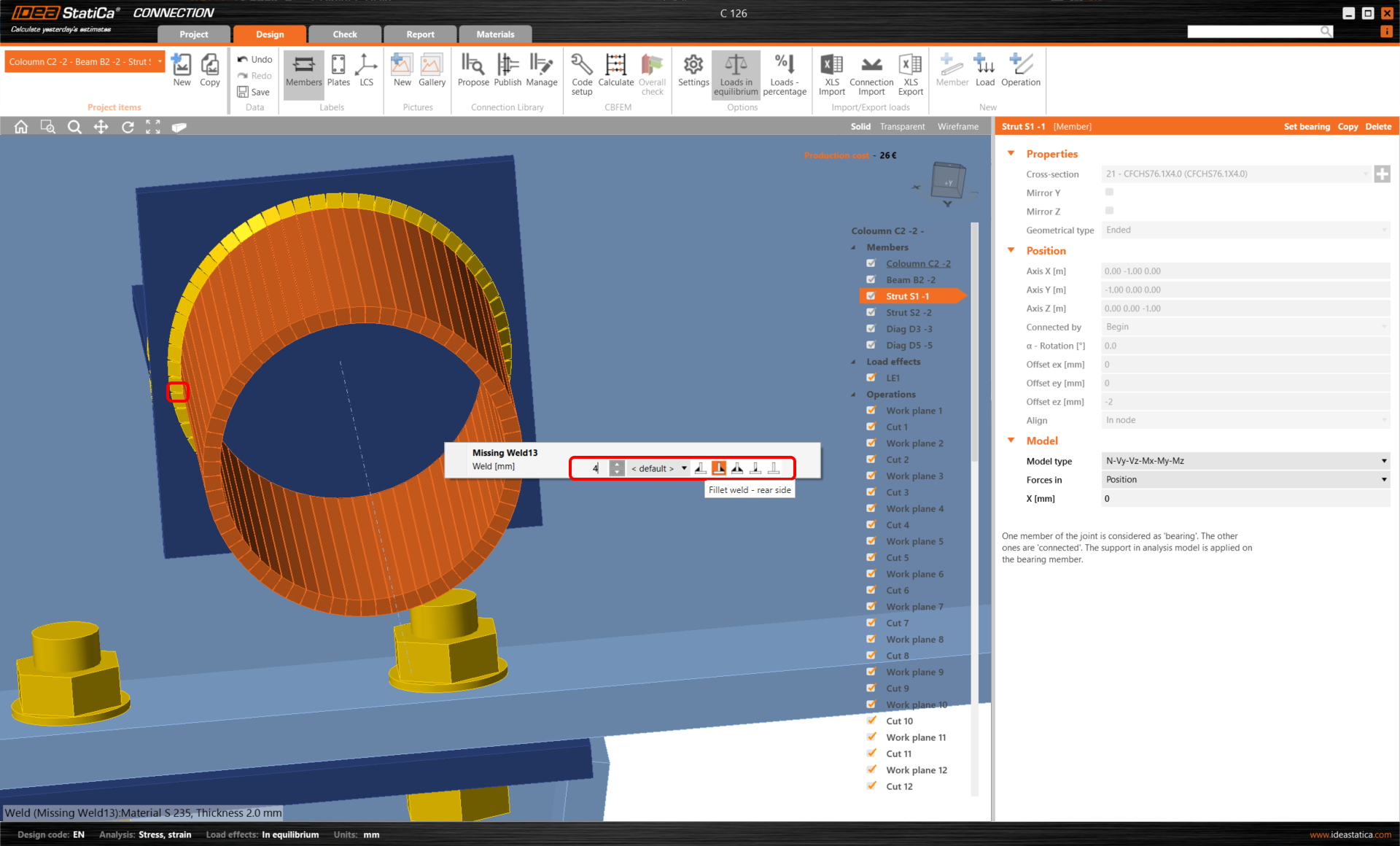
Per l'elemento Puntone S1-1 cambiare la dimensione della saldatura a 4 mm e l'orientamento del lato anteriore.

inline image in article

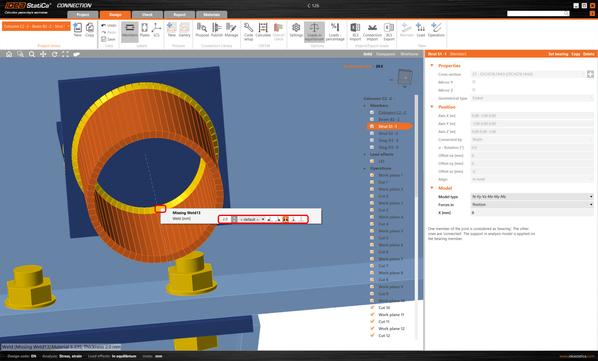
Per l'elemento Puntone S2-2 modificare la dimensione della saldatura a 4 mm e l'orientamento del lato anteriore.

inline image in article

Per l'elemento Diag 3-3 modificare la dimensione della saldatura a 4 mm e l'orientamento del lato anteriore.

inline image in article

Per l'elemento Diag 5-5 modificare la dimensione della saldatura a 4 mm e l'orientamento del lato anteriore.

inline image in article

Cambiare l'orientamento della saldatura tra la linguetta e la piastra del coperchio in una saldatura riempita a doppio T come mostrato nella seguente immagine.

inline image in article

Modificare l'operazione di saldatura tra la piastra 3 e la colonna C2-2 come mostrato nella seguente immagine.

inline image in article

Dopo le modifiche, l'aspetto dovrebbe essere quello della figura seguente.

inline image in article

Utilizzeremo una connessione a bullone singolo per il distanziatore e il controvento diagonale. Per questo tipo di connessione, è necessario modificare il tipo di modello dell'elemento di rinforzo in N-Vy-Vz. Selezionare i membri nell'elenco delle membrature: Puntone S1-1, Puntone S1-2, Diag D3-3, Diag D5-5 e modificare il tipo di modello nell'elenco a discesa.

inline image in article

Verifica secondo codice e relazione

Eseguite ora una verifica secondo codice utilizzando il pulsante Calcolo nel pannello CBFEM della barra multifunzione superiore. All'interno di IDEA StatiCa Connection è possibile eseguire diversi tipi di analisi e verifiche normative. Per ulteriori informazioni, consulta qui.

inline image in article

Vai alla scheda di visualizzazione Verifica e attiva Sforzi equivalenti, Forze del bullone, Mesh e Deformata dalla barra multifunzione per avere un quadro completo di ciò che accade nel giunto.

inline image in article

Una volta terminata la verifica del codice, nella scheda Report è possibile creare il report contenente i risultati e i diagrammi del modello di connessione.

La relazione può essere stampata o salvata in diversi formati. Per ulteriori informazioni, vedere qui.

inline image in article

Salvare e uscire da questa connessione per tornare a Checkbot.

In Checkbot, si noterà che accanto alla connessione è presente un segno di spunta verde. Ciò significa che la connessione è valida e ha superato tutti i controlli di codice. Nel pannello Connessione è possibile vedere anche una rappresentazione della connessione e un riepilogo dei risultati dei controlli di codice.

inline image in article

Se in Checkbot sono presenti più connessioni, ciascuna di esse deve essere aperta, progettata e calcolata.

inline image in article

È possibile continuare a progettare altre connessioni utilizzando lo stesso approccio presentato in precedenza.

Sincronizzazione del modello

A volte il modello FEA/BIM viene modificato, ad esempio per quanto riguarda le dimensioni delle sezioni o i carichi. Queste modifiche possono essere sincronizzate tra Checkbot e il modello FEA/BIM.

Esistono due alternative possibili:

  • Sincronizzare l'elemento corrente (se sono selezionati uno o più giunti).
  • Sincronizzare l'intero modello strutturale importato
inline image in article

Per testare questa funzione è possibile modificare la dimensione o la forma di una sezione dell'elemento nell'applicazione BIM o modificare un caso di carico o una combinazione, ecc: cambiare la colonna selezionata con una sezione più piccola.

inline image in article

In Checkbot seleziona le connessioni progettate (potrebbero essercene più di una) e dal pannello Elemento corrente selezionare Sincronizza.

Il progetto Checkbot viene aggiornato, il progetto delle connessioni viene mantenuto ma i risultati vengono invalidati. Si può notare che la colonna è ora aggiornata, in corrispondenza della modifica nel modello BIM.

inline image in article

È sufficiente ricontrollare le connessioni evidenziate selezionando Calcola dal pannello dell'elemento corrente. Ricorda che modifiche più importanti nel modello potrebbero richiedere ulteriori passaggi di convalida con le connessioni interessate (come sopra).

inline image in article

Se le connessioni non danno i risultati desiderati, è possibile riaprirle per ottimizzare il progetto (ad esempio, rafforzarle se non superano la verifica normativa o alleggerirle se l'utilizzo è troppo basso).

Hai attivato con successo il link tra Tekla Structures e IDEA StatiCa Connection tramite Checkbot.

Per ulteriori informazioni su Checkbot, consulta qui.

Ulteriori informazioni sulle limitazioni note per Tekla Structures BIM link.

File di esempio

Vuoi migliorare le tue conoscenze? Visita il nostro campus

Scopri come utilizzare IDEA StatiCa in modo efficace con i nostri corsi di e-learning di autoapprendimento

CONTENUTI CORRELATI