What is Buckling?

Buckling is the sudden deformation of a structural member that usually experiences high compressive stress. It occurs when the compressive load in the member reaches a critical value.

Although the buckled structure may not collapse immediately, a change of geometry occurs, and the structure can no longer support a load the way it was designed to. Thus, buckling is considered a mode of failure and should be carefully analysed by structural engineers.

There are two types of buckling modes: global (general) and local (panel) buckling. Global buckling occurs when the entire structure or member undergoes buckling. This usually results in a catastrophic event. Local buckling occurs when a small portion or the structure (e.g. web or flange of a member, I-section, stiffeners, etc.) undergoes buckling. This may or may not lead to catastrophic failure.

IDEA StatiCa helps structural engineers evaluate both global and local buckling for members and joints.

In IDEA StatiCa Member, the member is analysed for global and local buckling. After the software runs the various iterations, the critical load multiplier (buckling factor) is calculated for each buckling shape. If the critical load multiplier is above the recommended value from the standard, the code does not require a further assessment. However, if the buckling factor is lower than the recommended value, 2nd order effects consideration or using a more advanced approach is required.

inline image in article

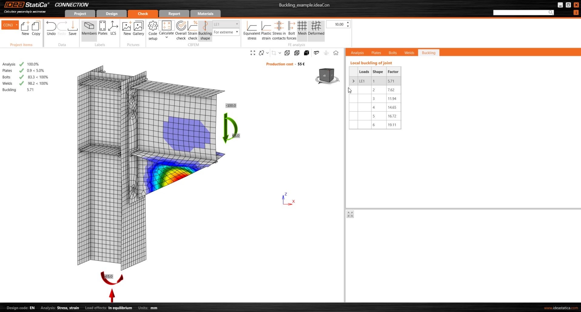
In IDEA StatiCa Connection, the joint can be analysed for local buckling as well as global buckling. Nevertheless, in case of the Connection application, the global buckling usually occurs when, e.g., bracing is connected to a gusset plate. The code does not provide specific recommendations for local buckling. Also, each type of component must be checked against its corresponding limiting buckling factor.

inline image in article

It is important to mention that knowing how to interpret the output from IDEA StatiCa is essential, and always use your engineering judgment when evaluating the results.

Check out below video watch 

Try IDEA StatiCa for free

Start your trial today and enjoy 14 days of full access and services free of charge.